太阳城娱乐官网
用户登录
无障碍
微信
关注•广州统计微信公众号
手机版
关注 · 太阳城娱乐官网网站
长者助手
网站支持IPV6
热搜词:
统计数据
统计年鉴
人口普查
经济普查
统计公报
首页
统计动态
太阳城娱乐官网
统计业务
政务服务
互动交流
当前位置:
首页
>
太阳城娱乐官网
>
财政预决算
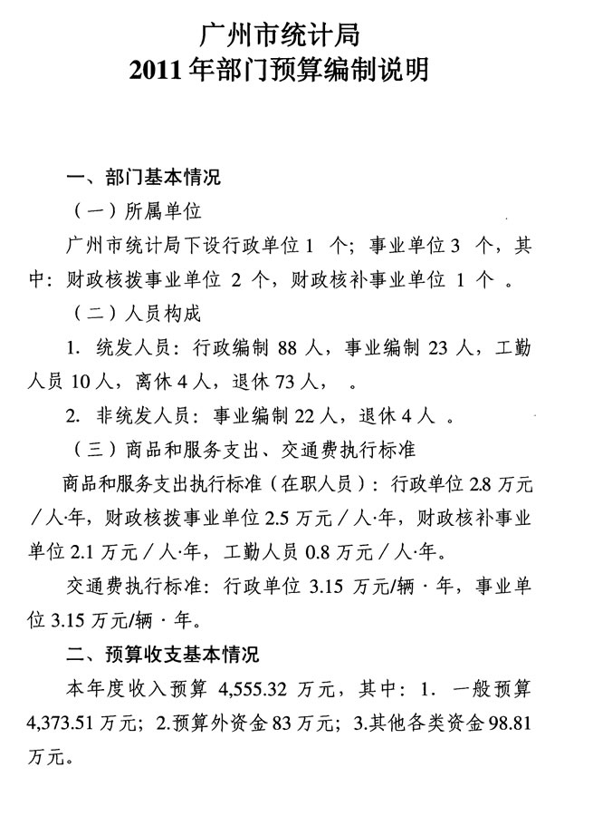
2011年太阳城娱乐官网财政预算
发布时间:2011-04-27
来源:本网
字体:【
大
中
小
】
附件下载
相关稿件
浏览量:
-
分享到:
打印此文
关闭此文
回到顶部
智能问答
太阳城官方网站
买球app
bet365中文
全球十大外围足球平台
澳门威尼斯人网站